• Included in CSCD
  • Chinese Core Journals
  • Included in WJCI Report
  • Included in Scopus, CA, DOAJ, EBSCO, JST
  • The Key Magazine of China Technology
Volume 44 Issue 4
Aug.  2025
Turn off MathJax
Article Contents
WEI Yuelong, CHEN Weihai, LI Chengzhan, LUO Qukan. Relationship between sustainable development capacity of karst landscape areas and natural-human influencing factors[J]. CARSOLOGICA SINICA, 2025, 44(4): 854-875. doi: 10.11932/karst20250413
Citation: WEI Yuelong, CHEN Weihai, LI Chengzhan, LUO Qukan. Relationship between sustainable development capacity of karst landscape areas and natural-human influencing factors[J]. CARSOLOGICA SINICA, 2025, 44(4): 854-875. doi: 10.11932/karst20250413

Relationship between sustainable development capacity of karst landscape areas and natural-human influencing factors

doi: 10.11932/karst20250413
  • Received Date: 2025-03-12
  • Accepted Date: 2025-08-26
  • Rev Recd Date: 2025-07-22
  • Available Online: 2025-11-07
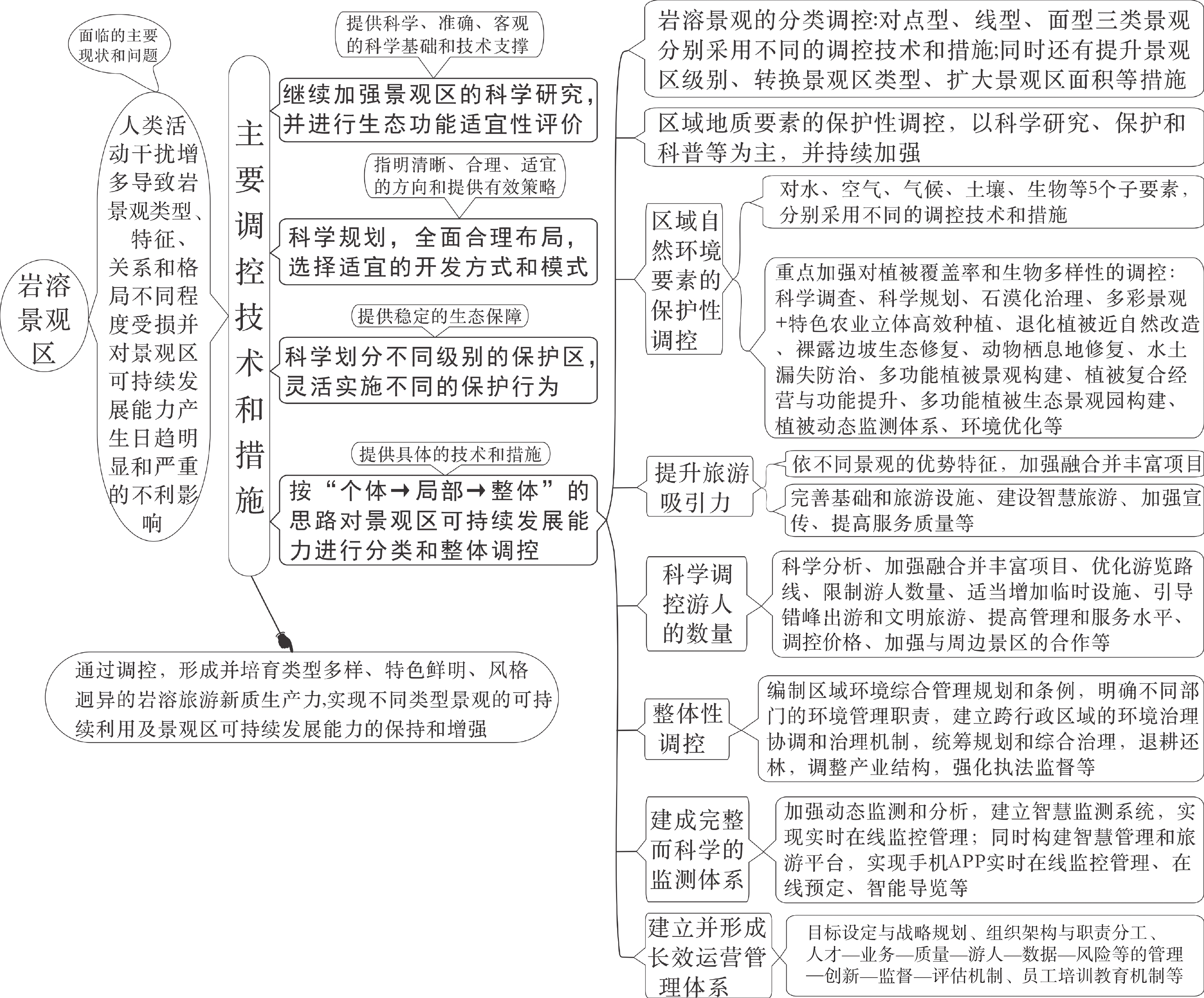
  • At present, increasing human activities have brought about increasingly significant and severe adverse impacts on the sustainable development capacity of landscape areas in various karst regions around the world. In order to clarify the relationship between the Sustainable Development Capacity of Karst Landscape Areas (SDCKLA) and four influencing factors,including karst landscape, regional geology, regional natural environment, and human factors,this study combines a method of dynamic response with a systematic perspective. Based on an analysis of the composition of the SDCKLA and the main current situations and challenges these areas face, this study initially sorts out the complex dynamic response relationships, processes, and characteristics between SDCKLA and these four major influencing factors, concluding as follows: (1)The SDCKLA includes five major capabilities: development (quantity-target dimension), protection (protection dimension), sustainability (time dimension), resistance to interference (adaptability dimension), and health (quality dimension). These capabilities are measured through different specific indicators or characteristics, which collectively form a complex, dynamic, and variable system for the sustainable development capacity of karst landscape areas-similar yet distinct.(2) Karst landscapes are the resource prerequisite of the SDCKLA and serve as the common focus of other factors. The type and characteristics of karst landscapes-including their development, distribution, combinations, and six key attributes: aggregation, complexity, typicality, systematicness, completeness, and superiority-are fundamental in determining the strength of the SDCKLA. Additionally, the level, type, and area of karst landscapes exert a certain degree of influence on the strength of the SDCKLA.(3) Regional geological factors, comprising two sub-factors-regional strata (including distribution patterns, distribution area, lithology, burial, thickness, occurrence, solubility, degree of fragmentation, conditions of karst water occurrence, and water-bearing formations) and structure (including the type, intensity, and duration of tectonic movements, as well as faults, folds, joints, fractures, terrain, topography, and erosion base level)-provide an overall stable, consistent, yet distinct material foundation and inherent conditions for the SDCKLA. These factors control and influence the strength of the SDCKLA at both the material and structural levels. (4) Regional natural environment factors provide relatively brief but complex and varied external natural environment conditions with timely changes for the SDCKLA.①Water (including its types, hydrodynamic conditions, chemical characteristics, flow parameters, and water quality parameters, etc.) directly participates in the sustainable development process of karst landscape areas through hydrodynamic changes and directly controls and influences the strength of the SDCKLA. ② Air (including CO2 content, exchange volume, pollution level, air quality index, etc.) and climate (including climate type, precipitation, temperature, climate stability, etc.) directly participate in the sustainable development process of landscape areas through the changes in CO2 content and their inherent characteristics, respectively, thereby affecting the strength of the SDCKLA. ③ Soil (including soil type, CO2 content, thickness, aeration property, its utilization and contamination degree, etc.) and organisms (including plants, animals, microorganisms, their respective characteristics, rate of vegetation cover, biodiversity, etc.) indirectly participate in the process of sustainable development of landscape areas by changing soil CO2 content and metabolic behavior, respectively, thus influencing the strength of the SDCKLA. ④ These five sub-factors are mutually integrated, complementary, and interactive. (5) Human factors encompass the specific decision-making and operational elements and serve as the central nerve of the SDCKLA. The SDCKLA is realized, maintained, and enhanced mainly through scientific research (“think tank”), development and utilization (“implementer”), protection (“guardian”), and by changing the characteristics of other factors and their interrelationships (“double-edged sword”), which may have favorable or unfavorable effects, and the ways and degrees of effects are closely and positively correlated with the manner and intensity of human activities. Based on the aforementioned research and by integrating the types, characteristics, relationships, and patterns of karst landscapes, this study discusses regulation techniques and measures to enhance the sustainable development capacity of point, linear, and areal landscapes. This approach follows the concept of “individual → local →whole”, strengthening scientific research, formulating rational and evidenced-based plans, reducing geological disaster risks, implementing ecological restoration, optimizing the environmental, enhancing tourism appeal, scientifically regulating tourist numbers, conducting comprehensive regulation, establishing a monitoring systems, and developing a long-term operation and management system. These efforts aim to cultivate new high-quality productivity in karst tourism characterized by diverse types, distinctive features, and varied styles.

     

  • loading
  • [1]
    LI Siliang, LIU Congqiang, CHEN Jinan, WANG Shijie. Karst ecosystem and environment: Characteristics, evolution processes, and sustainable development[J]. Agriculture, Ecosystems and Environment, 2021, 306: 107173. doi: 10.1016/j.agee.2020.107173
    [2]
    罗培, 况明生, 李华. 浅析岩溶洞穴旅游的可持续性发展: 以重庆武隆芙蓉洞为例[J]. 云南师范大学学报(自然科学版), 2004, 4(4): 61-65.

    LUO Pei, KUANG Mingsheng, LI Hua. Analysis of the sustainable development about karst cave tourism[J]. Journal of Yunnan Normal University, 2004, 4(4): 61-65.
    [3]
    韦跃龙, 陈伟海, 罗劬侃, 李成展. 旅游洞穴保护方式演变及保护式开发[J]. 地域研究与开发, 2017, 36(2): 51-55,67. doi: 10.3969/j.issn.1003-2363.2017.02.010

    WEI Yuelong, CHEN Weihai, LUO Qukan, LI Chengzhan. The evolution of protection type and protection development mode of show cave[J]. Areal Research and Development, 2017, 36(2): 51-55,67. doi: 10.3969/j.issn.1003-2363.2017.02.010
    [4]
    Margaretha Widyastuti, Eko Haryono, Lintang Fadlillah, Afifudin Afifudin, Ahmad Cahyadi, Romza Agniy. Heavy Metal Risk Assessment from Agriculture in Shallow Tropical Karst Lake, Gunungsewu Karst Area, Java Island, Indonesia[J]. Iraqi Geological Journal, 2024, 57(1): 87-102.
    [5]
    Panpan Wu, Rui Li, Linlv Xiao, Maolin He, Honglian Chen. Mediation effects of vegetation, land use and cover change and karst characteristics on hydrologic processes in heterogeneous karst basins[J]. Hydrological Processes, 2024, 38(2): 15093. doi: 10.1002/hyp.15093
    [6]
    韦跃龙. 岩溶景观旅游开发方式演变及主题融合式开发的探讨[J]. 热带地理, 2021, 41(5): 1073-1095.

    WEI Yuelong. Study of the evolution of tourism development modes and the themed-converged development of karst landscapes[J]. Tropical Geography, 2021, 41(5): 1073-1095.
    [7]
    韦跃龙, 李成展, 罗劬侃. 岩溶成景过程与地层、构造等稳定要素及水、空气等变化要素间关系的研究[J]. 地球学报, 2025, 46(4): 852-868. doi: 10.3975/cagsb.2024.072501

    WEI Yuelong, LI Chengzhan, LUO Qukan. Factors influencing the process for karst landscape formation: Stable (strata and structure, etc. ) and changing (water and air, etc. ) factors[J]. Acta Geoscientica Sinica, 2025, 46(4): 852-868. doi: 10.3975/cagsb.2024.072501
    [8]
    Hao Zhang, Wei Zhang. Plant−Soil Interactions in Karst Regions[J]. Forests, 2023, 14(922): 922.
    [9]
    韦跃龙, 陈伟海, 黄保健. 试论旅游洞穴主题式开发: 以广西巴马百么洞为例[J]. 资源科学, 2011, 33(6): 1398-1407.

    WEI Yuelong, CHEN Weihai, HUANG Baojian. Themed development of show cave: A case study on Baimo cave, Guangxi Bama[J]. Resources Science, 2011, 33(7): 1398-1407.
    [10]
    韦跃龙, 陈伟海, 罗劬侃, 罗书文, 李成展. 洞穴呼吸及其影响因素[J]. 地质科技情报, 2017, 36(4): 82-94.

    WEI Yuelong, CHEN Weihai, LUO Qukan, LUO Shuwen, LI Chengzhan. Study on cave respiration and its impacting factors[J]. Geological Science and Technology Information, 2017, 36(4): 82-94.
    [11]
    韦跃龙, 陈伟海. 岩溶天生桥纵向分层旅游开发方式: 以重庆黔江蒲花天生桥群为例[J]. 地球学报, 2012, 33(1): 98-110. doi: 10.3975/cagsb.2012.01.12

    WEI Yuelong, CHEN Weihai. Longitudinal tourism development delamination mode of karst natural bridge: A case study of Puhua natural bridge group in Qianjiang, Chongqin[J]. Acta Geoscientica Sinica, 2012, 33(1): 98-110. doi: 10.3975/cagsb.2012.01.12
    [12]
    张文磊, 周忠发, 高礼安, 傅良同, 石亮星. 喀斯特洞穴软探险旅游开发评价体系研究[J]. 贵州师范大学学报(自然科学版), 2022, 40(2): 50-59.

    ZHANG Wenlei, ZHOU Zhongfa, GAO Li'an, FU Liangtong, SHI Liangxing. Research on evaluation system of karst cave soft adventure tourism development[J]. Journal of Guizhou Normal University(Natural Sciences), 2022, 40(2): 50-59.
    [13]
    Augustin Gouy, Pauline Collon, Vincent Bailly-Comte, Eric Galin, Christophe Antoine, Benoît Thebault, Philippe Landrein. KarstNSim: A graph-based method for 3D geologically-driven simulation of karst networks[J]. Journal of Hydrology, 2024, 632: 130878. doi: 10.1016/j.jhydrol.2024.130878
    [14]
    Jiří Faimon,Vít Baldík, Jindřich Štelcl, Dalibor Všianský, Jiří Rez, Pavel Pracný, Roman Novotný, Marek Lang, Zdeněk Roubal, Zoltán Szabó, Roman Hadacz. Corrosion of calcite speleothems in epigenic caves of Moravian Karst (Czech Republic)[J]. Environmental Earth Sciences, 2024, 83(6): 184. doi: 10.1007/s12665-024-11449-w
    [15]
    Liu Dong, Lin Peiyuan, Li Weike, Huang Sheng, Ma Baosong. Statistical evaluation of accuracy of cross-hole CT method in identifying karst caves[J]. Rock and Soil Mechanics, 2024, 45(3): 822-834. doi: 10.26599/RSM.2024.9435424
    [16]
    孙成国, 黄俊发. LED光源在旅游洞穴景观照明中的应用[J]. 中国岩溶, 2007, 26(1): 83-89. doi: 10.3969/j.issn.1001-4810.2007.01.014

    SUN Chengguo, HUANG Junfa. Research on the effect of LED lighting sources in show caves[J]. Carsologica Sinica, 2007, 26(1): 83-89. doi: 10.3969/j.issn.1001-4810.2007.01.014
    [17]
    张宗胜. 佛山黄岐海北片区岩溶地面塌陷地质灾害成因与趋势分析[J]. 中国岩溶, 2022, 41(6): 880-894. doi: 10.11932/karst20220603

    ZHANG Zongsheng. Origin and trend analysis of karst collapse in Huangqi and Haibei communities, Foshan City[J]. Carsologica Sinica, 2022, 41(6): 880-894. doi: 10.11932/karst20220603
    [18]
    范宏岱, 胡运迪, 周忠发, 胡德勇, 张宇超, 黄正周, 王登超, 尚运, 李航. 不同土地覆被下岩溶洞穴滴水的水文特征[J]. 中国岩溶, 2024, 43(3): 627-639. doi: 10.11932/karst2024y018

    FAN Hongdai, HU Yundi, ZHOU Zhongfa, HU Deyong, ZHANG Yuchao, HUANG Zhengzhou, WANG Dengchao, SHANG Yun, LI Hang. Hydrological characteristics of dripping water in karst caves under different land covers[J]. Carsologica Sinica, 2024, 43(3): 627-639. doi: 10.11932/karst2024y018
    [19]
    朱晓燕, 张美良. 基于岩溶洞穴旅游活动中洞穴环境因子的研究[J]. 中国岩溶, 2020, 39(3): 426-431. doi: 10.11932/karst2020y14

    ZHU Xiaoyan, ZHANG Meiliang. Study on cave environmental factors based on karst cave tourism activities[J]. Carsologica Sinica, 2020, 39(3): 426-431. doi: 10.11932/karst2020y14
    [20]
    罗书文, 罗时琴, 吴克华, 杨桃, 邓亚东, 刘宇炫, 毛永琴, 张弘智. 岩溶洞穴旅游资源保护利用规范化体系研究[J]. 中国岩溶, 2025, 44(1): 199-212. doi: 10.11932/karst20250114

    LUO Shuwen, LUO Shiqin, WU Kehua, YANG Tao, DENG Yadong, LIU Yuxuan, MAO Yongqin, ZHANG Hongzhi. Research on the standardized system of protecting and utilizing karst cave tourism resources[J]. Carsologica Sinica, 2025, 44(1): 199-212. doi: 10.11932/karst20250114
  • 加载中

Catalog

    通讯作者: 陈斌, bchen63@163.com
    • 1. 

      沈阳化工大学材料科学与工程学院 沈阳 110142

    1. 本站搜索
    2. 百度学术搜索
    3. 万方数据库搜索
    4. CNKI搜索

    Article Metrics

    Article views (718) PDF downloads(31) Cited by()
    Proportional views
    Related

    /

    DownLoad:  Full-Size Img  PowerPoint
    Return
    Return